(翻译原创)快讯!警方说,今天(2020年1月16日)凌晨,在波特兰东北部库利(Cully)社区,一名妇女被人开枪击中,成为8小时连续发生的第二次枪案。华人出入要小心注意安全!
俄勒冈媒体报道称,在今天凌晨1点前,警方接到报警, 有人在东北基林斯沃思(Killingsworth)街5100街区被枪杀!
警方赶到现场,被枪击妇女伤势不乐观,随即被送到医院抢救。目前情况未明。
| 推荐好店(摩登时讯|美西新闻 黄金广告位) |
警方称,上次枪击事件发生在周三下午5点左右,在东北51号大街和弗里蒙特(Fremont)大街上。一名男子被送往医院治疗枪伤。
目前,警方没有逮捕任何嫌疑人。
俄勒冈波特兰几个月前入冬后,持续发生枪案,被破案数寥寥无几。华人在街上要小心,听到枪响不要试图寻找声音来源,而是第一时间采取措施保护自己和身边的人,直到确认事件已经平息!
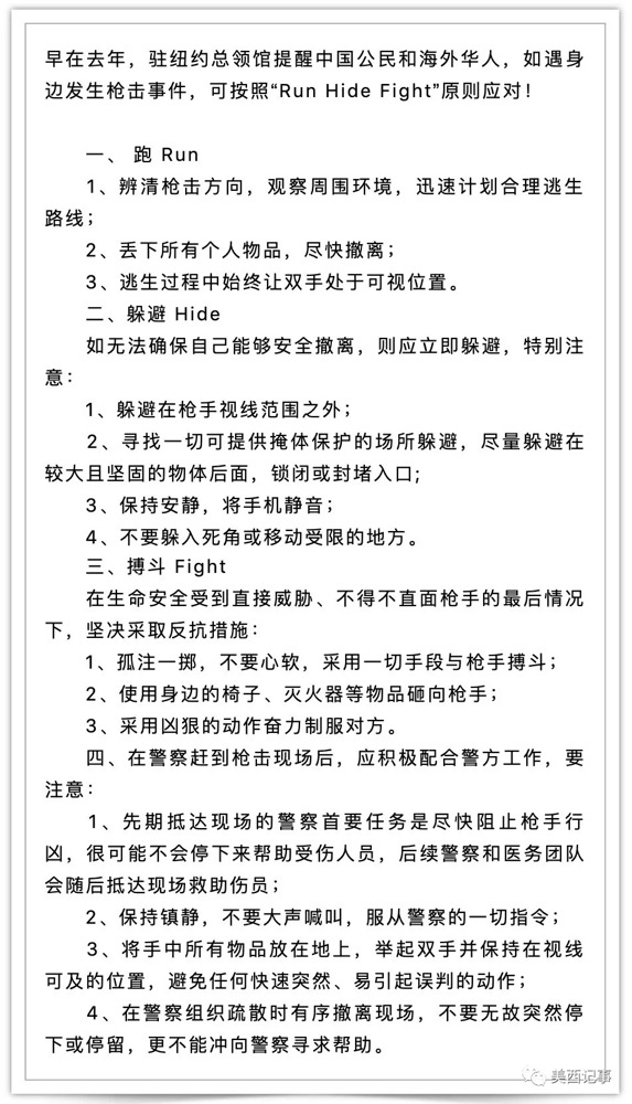
(驻纽约总领馆官网相关截图)

参考资料:
https://www.oregonlive.com/portland/2020/01/woman-shot-in-ne-portland-marking-second-cully-neighborhood-shooting-in-8-hours.html
http://newyork.china-consulate.org/chn/fwzc/zxtz/t1684575.htm
版权声明:
所有图片来自网络,图片版权归原作者。如有误,请指正。